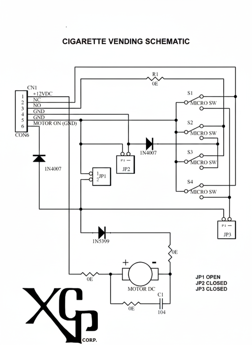
The 12V gear motor driven belt dispenser mechanism will dispense a minimum of 5mm in thickness. The input can be either from a signal that will provide a switch closure for 1 or more seconds to start the 180 degree belt dispense cycle. An empty switch is provided to the host control board or input source. Electrical power requirement is 12VDC at a minimum of 1 amp.
Click this YouTube video link.
Click this link to “Contact Us” for same day reply.
XCP Corp, [1] 352-678-3021 or Cell Phone at: [1] 352-585-5400. Also you can text us at [1] 352-585-485-5400. You can also contact our Administrative Sales representative. Angie Cohorn angie@xcpcorp.com.







